
从胚胎干细胞到心肌细胞,期间涉及多个分子途径,至少包括200个基因精确的定时激活,耗时颇大,这是心脏相关研究进展缓慢的原因之一。
近日,Salk研究所的科学家们宣布,他们找到了将干细胞快速转化为心肌细胞的简便方法。这项研究于2017年12月21日在《Genes&Development》上发表,为科学家们提供了一种快速获得研究性心肌细胞的简单方法,也为心肌细胞再生疗法的研究提供了希望。

本文的作者Kathy Jones说:“这个发现非常令人兴奋,这意味着我们可以找到了获取正常心肌细胞的可靠途径,那就是将干细胞高效地转化为心肌细胞。目前,相关研究人员和商业公司都需要足够的心肌细胞来研究心脏病和心肌细胞修复的相关问题,这项研究结果让我们找到了心肌细胞的快速来源,有助于这些研究的进一步进展。”
2015年,主要研究控制细胞生长发育相关蛋白质的Jones实验室发现,两种不同的细胞过程相关联后可使胚胎干细胞(ESC)发育成特定的细胞类型,如胰腺,肝脏和心脏等。
研究小组发现,Wnt 通路可以加载复制和细胞机制激活的细胞机制,而Activin通路可以加速这种细胞机制。这两种通路可一起将干细胞引导至中间阶段,使其进一步分化为特定器官的细胞。另外,在不同的时间点将细胞暴露于相应的分化信号分子,如先激活Wnt通路,然后触发激活素,也可以使该细胞分化为特定的细胞。
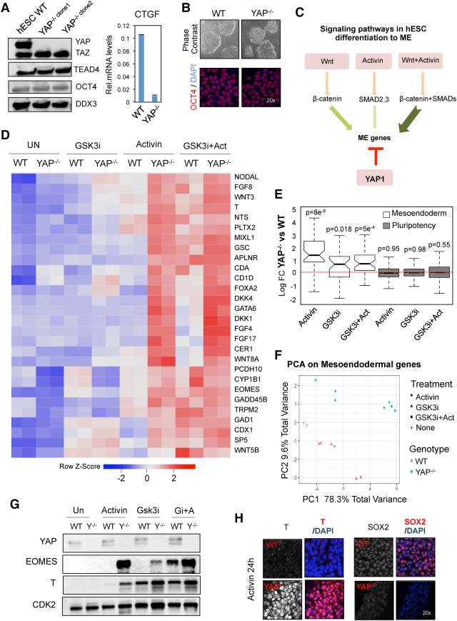
在实验过程中,研究小组还发现了干细胞转化的第三种途径,该途径由YAP的蛋白质控制,YAP会损害SMAD募集,同时阻断P-TEFb相关RNAPII-CTD-Ser7磷酸化WNT3基因,这种蛋白似乎可以导致激活蛋白途径刹车,从而保持干细胞的专业化。

为了更好地理解这种效应,在目前的工作中,Jones和文章第一作者Conchi Estarás开始用不同个方法处理YAP基因。他们使用CRISPR-Cas9将YAP基因从hESC(人胚胎干细胞)的DNA中切除,使其不能再制造YAP蛋白。
研究人员发现,YAP的缺失适度地诱导了WNT3的基因转录,而活化素在YAP敲除的hESC中诱导β-连环蛋白的结合,使其与SMAD协同活化形成心肌中胚层所需的ME基因子集,最终,这些干细胞竟然直接跳转为心肌细胞。

Estarás说:“研究结果显示,我们只要去除YAP基因,就可以实现将干细胞快速转化为心肌细胞。这意味着可以在试剂材料和费用等方面节省大量资金。”
有趣的是,进一步的分析表明,只要YAP基因被活化,干细胞就不得不通过正常的Wnt-Activin过程激活。
Jones说:“这个结果向我们揭示了一条对抗病变心肌细胞的新途径,可以通过调控YAP基因,调节干细胞向心肌细胞的转化速率。同一个基因具有不同的调控作用,最终却是相同的结果,这对医学和商业都是极具吸引力。”
因为完全去除一个基因可能会产生意想不到的效果,所以研究小组接下来要测试他们是否可以使用市售的小分子抑制剂来关闭YAP基因,实现从干细胞中快速获得功能正常的心脏细胞。
参考资料:YAP repression of the WNT3 gene controls hESC differentiation along the cardiac mesoderm lineage
Getting straight to the heart of the matter in stem cells